KOCH
TWINTONE II

Klacht:
Versterking via het "clean channel" werkt slecht. Volumeknop werkt niet. Alleen als de treble knop op +5 staat werkt de versterker.

Diagnose:
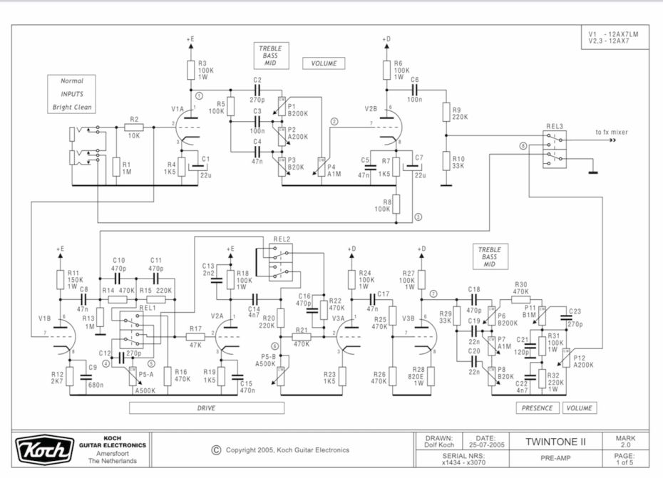
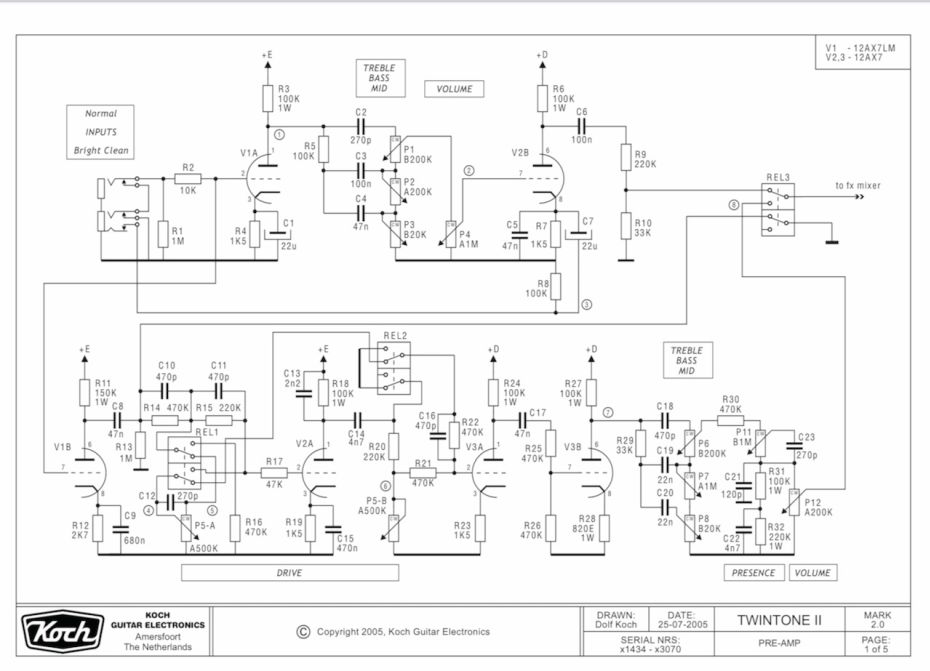
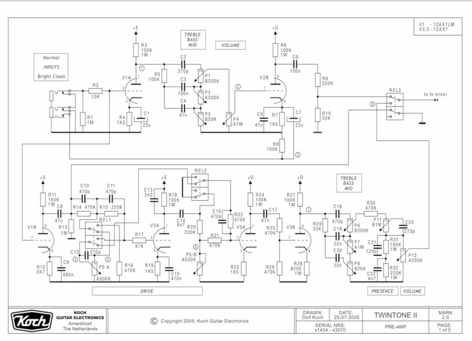
Volgens het schema is de loper van de treble (P1) aangesloten op de volumeknop (P4). De potmeter P1 maakt een raar klikkend geluid aan het einde van zijn draai. Bij doormeten blijkt deze potmeter dusdanog kapot dat alleen in de uiterste positie rechtsom er een doorverbinding is.


Reparatie:
Koch gevraagd of dit een bekend probleem is en of ze de potmeter/potmeters kunnen leveren. Helaas liet het antwoord even op zich wachten en daarom ben ik het internet afgestruind om een juiste potmeter te vinden. Een geschikte versie met metalen schacht gevonden op Aliexpress. Levertijd 10 dagen.
Inmiddels bericht gekregen van Koch dat ze op dit moment niet op voorraad zijn maar dat een levering onderweg is (China? Ha, ha.)
Potmeter ontvangen en op de print gesoldeerd. Alle andere potmeters gereinigd en ingespoten met Deoxit.
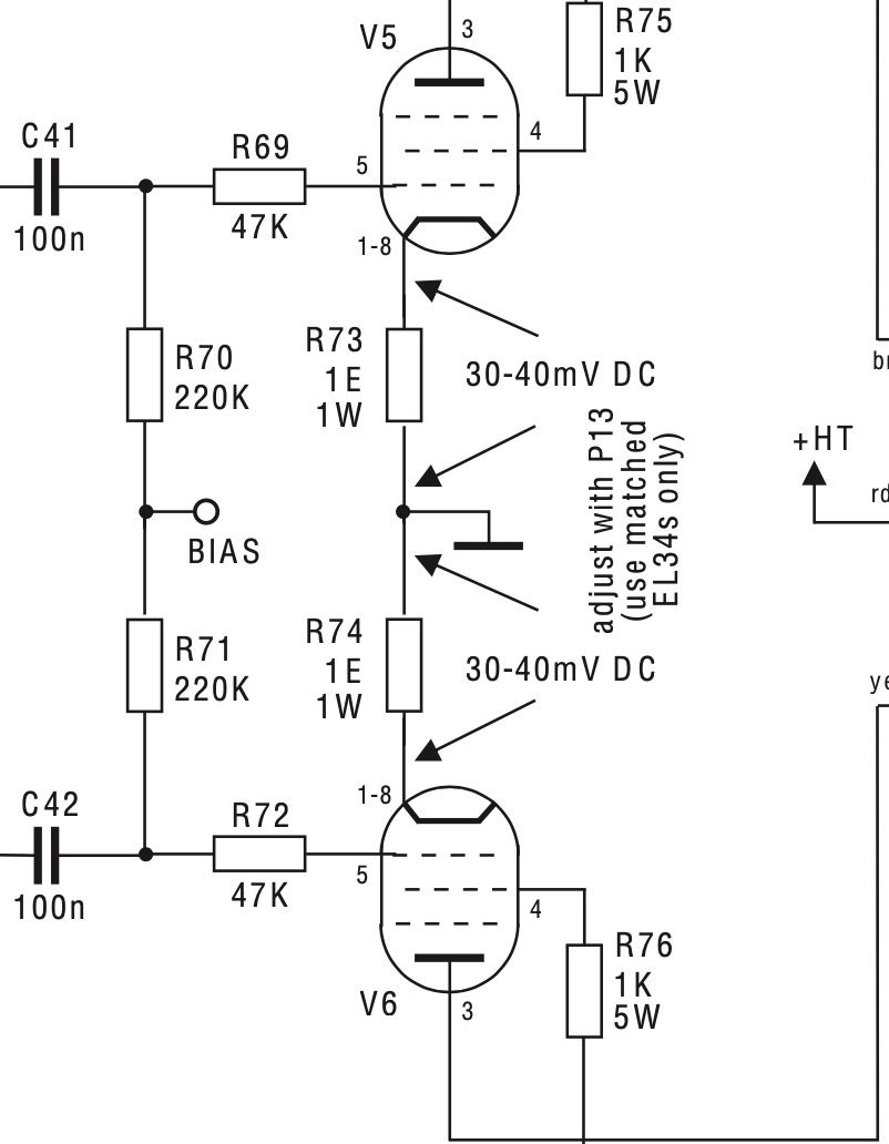
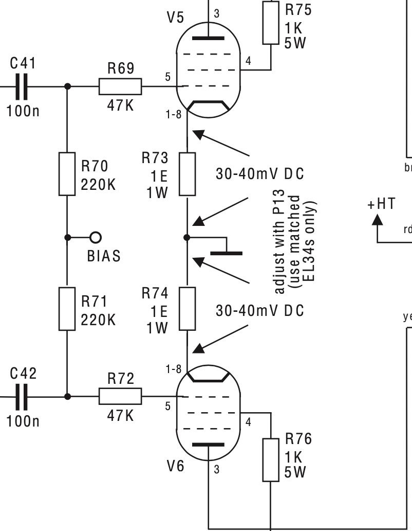
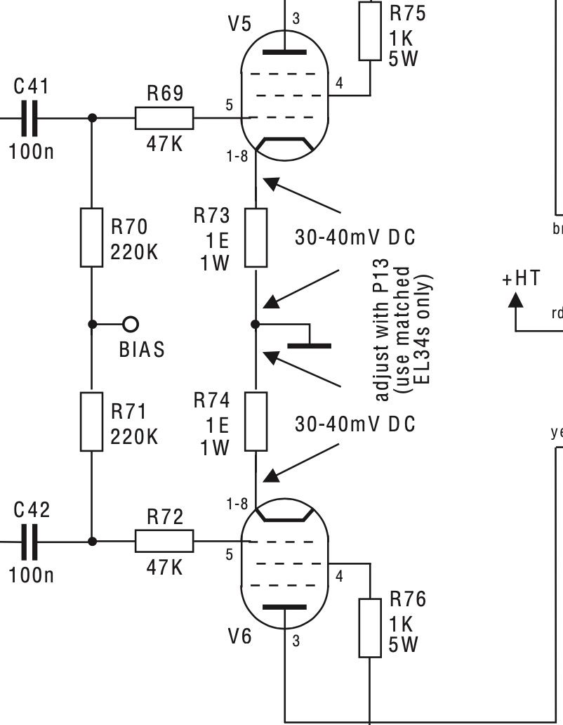
Bias stroom van de twee EL34 buizen gecontroleerd. Volgens de opgave zou dit tussen de 30 en 40mV moeten liggen. Beide waren netjes 36mV over de R73 en R74.
Eindoordeel:
En weer staat er een prachtige gitaarversterker ter reparatie. Dit keer een mooie buizen versterker. De producent is Koch uit Nederland en het type is de Twintone versie 2.
De reparatie viel nogal mee en de versterker klinkt weer heerlijk ouderwets. Een lekkere warme brom en ruis.
Ook deze keer kwamen de buren mij verstellend dat de versterker het goed deed. Ruim voldoende volume en een prachtig warm geluid.
Ik ben geen muzikant maar ik kan mij voorstellen dat je met plezier van deze versterker kan genieten.
Kopen? Tuurlijk! Al is het alleen al voor de gloeilampen binnenin.






























































