KRELL
KSA-50

Zelfbouw:
Op diverse, vooral Chinese, websites worden de Krell KSA-50 clone versterkers aangeboden. Variërend van alleen de printplaat, naar bouwpakket tot volledig afgebouwde versies.
Deze versterker is een mix van Chinese en lokaal aangeschafte onderdelen.

Onderdelen:
- Transformator
- Inschakelvertraging
- 2x gelijkrichter met 40.000uF condensatoren
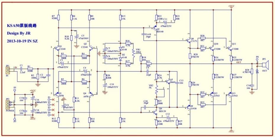
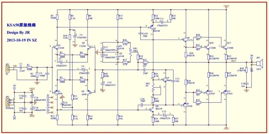
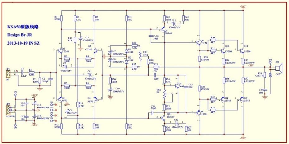
- KSA-50 versterker
- Luidsprekerbeveiliging
- Behuizing met koelprofielen

Aanschaf:
- Zware en degelijke behuizing met koellichamen. Leverancier: ELTIM
- Transformator: Recycling Grundig Fine Art
- 220V High power Class A amplifier HIFI fever amplifier soft start board G1-009: Aliexpress
- 2x AIYIMA 120A Rectifier Filter Power Supply: Aliexpress
- 2x Lusya 5200 1493 Class A Power Amplifier Board: Aliexpress
- AC 85~265V Speaker Protection Board 30A Relay High power for Max 900W Amplifier Board: Aliexpress
- Diverse onderdelen voor ingang en uitgang: Aliexpress
- Panasonic condensatoren voor de twee versterker boards: Lokaal gekocht.

Opbouw:
Het enige soldeerwerk op componenten niveau was met de versterker boards. Deze waren al voorzien van standaard condensatoren maar ik had mijn twijfel over de kwaliteit daarvan. Alle condensatoren daarom uitgesoldeerd en vervangen door hoge kwaliteit Panasonic en Wima.
Om te kunnen schakelen tussen Class A en Class AB heb ik een extra schakeling toegevoegd. Deze staat parallel aan de aanwezige bias instelling VR2. Deze extra (50k) instel potmeter kan met een relais gestuurde schakelaar worden bediend.
Eindoordeel:
Het uitzoeken, bestellen, opbouwen en afregelen heeft nogal wat tijd in beslag genomen. De Alixpress onderdelen zijn niet altijd even goed en ook in dit geval moest één versterker board worden nagekeken. De soldeerverbindingen bleken van matige kwaliteit. Het vervangen van de condensatoren was niet voor niks maar daar later over.
In eerste instantie had ik twee losse ringkern transformatoren gebruikt voor de aansturing. Helaas zorgde dit voor een vreemde brom waar ik de oorzaak niet van kon herleiden. De nu toegepaste trafo is afkomstig uit een Grundig Fine Art versterker en heeft meerdere uitgangen. 2x 24V-0-24V, 1x 10V, 1x 15V. De dubbele 24volt voeding is ideaal voor deze versterker.
De luidspreker inschakelvertraging en beveiliging is ook weer dubbel uitgevoerd en voorzien van een eigen transformator.
Hoe klinkt deze voornamelijk Chinese klasse A en AB versterker nu?
Wat een spanning. Op de ingang heb ik een Sonos Connect aangesloten zodat ik mijn Spotify “Ben’s speaker test” map kan afspelen. Laatste check: De versterker in klasse AB, speakers aangesloten, volume via de Sonos op laag. De schakelaar gaat om en een mooi zacht geel ledje gaat op de frontplaat branden. De inschakelvertraging klikt en de voeding gaat aan. Beide gelijkrichters geven met hun rode ledjes aan dat zowel de plus als het min voeding werkt. Na enkele seconden schakelt ook de luidspreker inschakelvertraging om en er komt een zacht geluid uit de speakers. Eerst het volume even op 0 zetten om de hoeveelheid brom te beoordelen. Heerlijk…. Stil. Het volume wat opgeschroefd en het echte luisteren kan beginnen. Onverwacht goed! Wat een opluchting. Strak in het laag, duidelijke stemmen en een mooi zacht hoog. Wat leuk!! Mijn eigen versterker!
Class A:
Na diverse nummers te hebben beluisterd was het natuurlijk tijd voor hetgeen hij gemaakt is. De klasse A instelling. In klasse AB was hij totaal niet warm geworden en ik was dus ook benieuwd naar de warmte afgifte in A instelling.
Na de Class A / AB schakelaar (achter op de behuizing) te hebben ingedrukt hoorde ik het relais schakelen en de voeding wat brommen. Ja, er loopt nu een serieuze stroom door de versterker. Zonder ingangssignaal hoor je een hele kleine brom. Niet storend. De zelfde muziek weer aangezet. Wat had ik verwacht te horen? Een buizenversterker? Het verschil tussen AB en A viel in eerste instantie tegen. Maar na enige tijd luisteren waarbij de versterker zijn tweede taak als bijverwarming serieus heeft genomen klinkt hij steeds beter. Het verschil zit hem vooral in de bassen. Nog steeds strak maar warmer aanwezig. Heerlijk, wat een fantastisch geluid.
Inmiddels ben ik meerdere uren luisteren verder. De versterker heeft in klasse A meer dan voldoende volume en hij klant echt fantastisch. Natuurlijk is mijn beoordeling wat gekleurd. Het feit dat je zelf iets samenstelt, het bestaande ontwerp aanpast en dat dit dan ook nog goed klinkt is al 50% van het luisterplezier.
Om mijn arbeid nog regelmatig te kunnen bewonderen heb ik de kast voorzien van een perspex kap. De kap is voorzien van 5mm pootjes zodat de warmte er nog uit kan.
Conclusie:
Wat een voldoening! Een aanrader voor iedere audioliefhebber.


































































